欢迎访问内蒙古自治区土默特左旗人民检察院 本网站已支持IPv6网络
院情介绍
领导简介
机构职能
网上举报
网上申诉
检察长信箱
律师预约平台
法律咨询
代表委员联络平台
土默特左旗检察微博
土默特左旗检察微博
土默特左旗检察微信
土默特左旗检察微信
当前位置:首页>>预决算公开栏
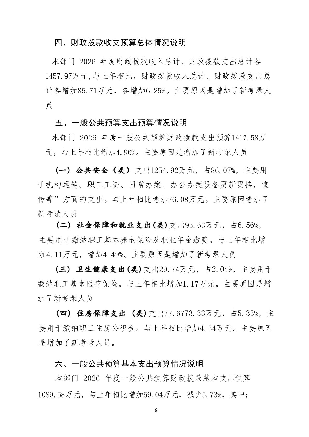
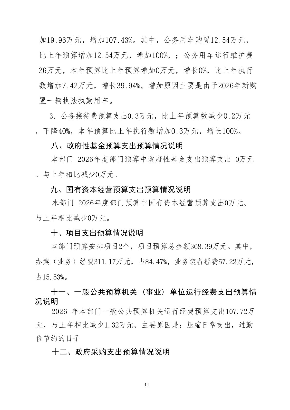
土默特左旗人民检察院2026年度部门预算公开报告
时间:2026-02-14  作者:  新闻来源:  【字号: | |


 
版权所有:内蒙古自治区呼和浩特市土默特左旗人民检察院
地址:内蒙古呼和浩特市土默特左旗察素齐镇敕勒川大街 邮政编码:010010
技术支持:正义网 京ICP备10217144号-1
本网网页设计、图标、内容未经协议授权禁止转载、摘编或建立镜像,禁止作为任何商业用途的使用。